Circle of You
Do you ever wake up in the morning and wonder, how can I refocus my energy more fully on the things that are truly important to me? And taking a step back from that, what are those things anyway? I mean, here I am, this is my life, what are the things that are truly important to me, currently?
We can keep following this inquiry... What are some ways of living, doing, and most importantly, "being" that I'd like to put more energy and more of my heart behind? And what things might I lessen or even stop doing, that are no longer really valuable at this current time in my life?
Stepping back and reevaluating one's life choices is something we can all do, and it doesn't have to take more than a few minutes. A consistent check-in could give each of us a chance to avoid fumbling around and wasting away precious days, weeks, and months of our lives.
There are so many things we would like to be able to do, challenges we'd like to overcome, things we'd like to change in our own lives, and in the world. We have the power to connect with, influence, and often change so many things, yet we can really only address each of them one at a time.
Creating a Circle of You (Mind Map)
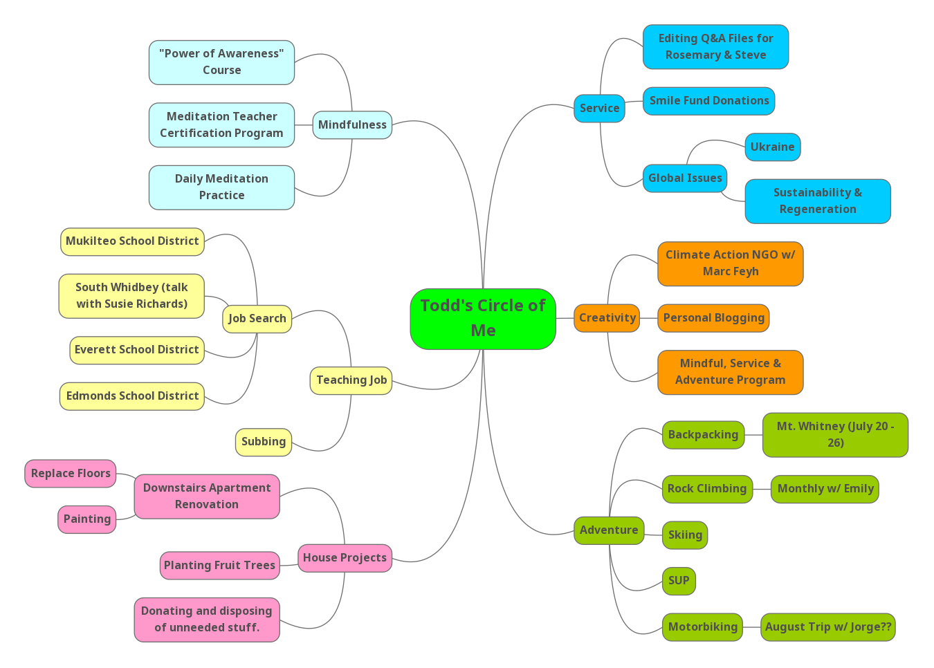
The "Circle of You" is a mind map that allows you to see how you currently spend your time and energy and more importantly, how you want to spend your time moving forward. One approach to refocussing your energy on the things that are truly important to you is to use a good old mind map. This ties the visual side of our brains together with the logical, critical thinking side. It can open up pathways to intuition. I've done this a few times myself, and I've talked a couple of friends through the process, so I thought I'd share this with you. Here are the steps below:
Set-up
- You can use any tool you like, paper & pencil, templates, or one of many online canvas mapping tools like "Mindmup". I chose Mindmup to make it easier to share. I also like how it allows me to move things around, color code, and easily create sub ideas that are connected (i.e. parent, child, siblings, etc.).
- Feel free to instead use a large piece of paper for those who like a physical mind map.
- Take a few moments to think about your last few weeks. How do you spend most of your time?
- Some main categories might include: work, adventure, health, creativity, projects, hobbies, etc.
Create your Mind Map
Remember not to overthink this part. Just follow the steps, and remember the goal is simply to create a visual of how your spend your time so you can make a few adjustments based on a clearer picture of you.
- Simply start with yourself in the middle.
- Next add in some of the main categories that you're doing. See my example below.
- Add to the next level some details related to your main categories.
- Build further off of the details as you like.
- Next organize the higher priority items up higher on the mind map.


After a short time, maybe 10 minutes, I created the above mind map. This made it clear to me that:
A: I'm doing a lot! And I could easily add more to this with a bit more thought.
B: There are some gaps in my personal goals, and some areas I'd like to focus on more. For example, I'd like to spend more time on "My Creations" and "Service".
From here, I feel that I can make a road map forward. Add a few items as they come up and possibly cross off a few items that are pulling me in a direction that I have mixed feelings about, or my inner voice is saying, time to let go of this one.
Following this mind mapping exercise, I’ll make some new goals, revisit and revise old ones, and create steps towards reaching those goals. This mind map can be revisited periodically. It might fit well with creating "new year's resolutions". But don't limit it there, it can be used anytime you have a few extra minutes to refocus and adjust some of your priorities.
The funny thing is, this idea of creating a blog came out of doing this mind mapping experience which helped me recognize that I needed to build more creativity into my life. So as you can see, it works! It would be great to see your "Circle of You", and hear about anything that it helped bring to light for you, if you feel like sharing.
If you'd like to see future posts that will cover a range of topics related to mindfulness, service, and adventure, subscribe here! Thanks for reading!
If there’s anything you’re interested in finding out more about, just let me know.